Sabtu, 18 Maret 2023

Skema Running Led


Skema Running Led

coba anda buat skema rangkaian running led 20 berjalan bolak balik , dan jelaskan tahapan , langkah langkah perakitan serta komponen apa saja yang di gunakan ?

Daftar Isi

1. coba anda buat skema rangkaian running led 20 berjalan bolak balik , dan jelaskan tahapan , langkah langkah perakitan serta komponen apa saja yang di gunakan ?


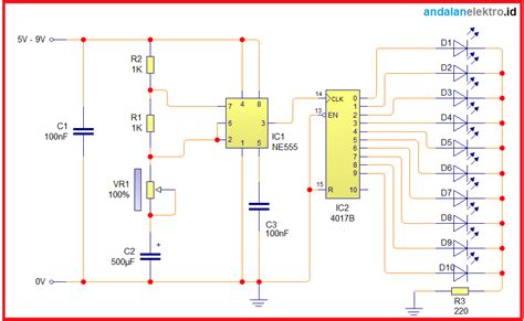
Hanya dengan mengunakan IC 555 dan IC 4017 sudah dapat membuat running led dengan 10 buah LED. Dimana IC 555 digunakan sebagai pembangkit pulsa digital (Sinyal Blok 1/0) yang output IC 555 (pin 3) di trigerkan kepada Clock yang berada pada pin 14 IC 4017 yang fungsi sebagai Shift Register sehingga LED dapat menimbulkan gerakan seolah-olah berjalan yang sebenarnya hanya nyala LED saja yang bergantian.

2. Kenapa rangkaian running led saya tidak jalan??


mungkin kurang alat dan bahanmungkin ada sedikit kerusakan atau ada yang kurang :)

3. apakah 1 papan panel LED dapat menampilkan 2 baris kalimat dalam running text


Bisa iya bisa jga tidak

Penjelasan:

karena tergantung dari ukuran si papan nya sendiri


4. miftah....in the field right now.a.was not runningb.am to runningc.is not runningd.are not running​


Jawaban:

b. am to running

Penjelasan:

semoga bermanfaat & tetap semangat ☺


5. 1. bagaimana cara membuat LED? 2. LED menggantikan teknologi apa?


LED (light emitting diode) sekarang ini telah banyak digunakan, antara lain untuk lampu sinyal lalu lintas dan lampu indikator kendaraan. Nilai efisasi (lumen per watt) LED yang semakin meningkat membuat sumber cahaya ini digunakan secara meluas pada bidang penerangan.

Cikal bakal lampu LED untuk penerangan tak terlepas dari kemunculan LED pertama kali di pasaran pada tahun 1960-an. LED berwarna merah merupakan jenis LED yang pertama kali muncul di pasaran, kemudian diikuti jenis LED berwarna kuning dan oranye.

Kehadiran LED di pasaran merupakan kemunculan satu jenis pencahayaan baru dengan konsumsi energi listrik yang rendah dibandingkan dengan lampu konvensional dan sangat sedikit panas yang dihasilkan. Setelah sekian lama LED diterima masyarakat kemudian muncullah ide untuk membuat lampu penerangan dengan menggunakan LED putih.

Keinginan membuat LED yang menghasilkan cahaya berwarna putih harus ditunjang dengan penemuan LED biru. Alasan untuk hal tersebut adalah karena cahaya putih yang dihasilkan LED bisa dihasilkan dengan cara mengombinasikan cahaya merah, hijau, dan biru dari masing-masing LED. Untuk memenuhi kebutuhan tersebut maka dilakukanlah penelitian terhadap bahan LED yang mampu menghasilkan warna biru.

Perkembangan terhadap penelitian di bidang sains material telah membantu penemuan LED biru. Terbuktilah pada tahun 1993, Shuji Nakamura di Nichia Chemical Industries memperlihatkan penemuan LED biru yang menggunakan bahan galium nitrida (GaN). Temuan ini mengantarkan penciptaan LED cahaya putih sekaligus pembuatan lampu LED untuk penerangan di dalam dan luar ruangan.

Proses penggabungan cahaya dari LED biru, merah, dan hijau untuk menghasilkan LED yang memancarkan cahaya putih saat ini mulai jarang digunakan. Sebagian besar LED cahaya putih saat ini dihasilkan berdasarkan struktur InGaN-GaN (indium galium nitrida-galium nitrida).

Lapisan aktif InGaN ditutup oleh suatu endapan fosfor berwarna kekuning-kuningan yang biasanya terbuat dari kristal cerium yang didop oleh yttrium aluminum garnet (Ce3+:YAG). Ketika chip LED memancarkan cahaya biru, maka saat itu juga muncul spektrum pada panjang gelombang sekitar 580 nanometer berwarna kuning yang dihasilkan oleh Ce3+:YAG. Karena cahaya kuning menstimulasi sel reseptor merah dan hijau pada mata manusia, maka campuran biru dan kuning menghasilkan cahaya yang tampak berwarna putih. Teknik pembuatan LED putih dengan cara seperti ini telah dikembangkan oleh Nichia sejak tahun 1996 untuk memproduksi LED cahaya putih.

Metode terbaru yang digunakan untuk menghasilkan LED cahaya putih adalah dengan tidak mendasarkan atau melibatkan keseluruhan bahan fosfor, tetapi dengan mendasarkan pada pertumbuhan seng selenida (ZnSe) di atas substrat ZnSe (secara homoepitaksial). Arsitektural secara homoepitaksial ZnSe seperti itu dapat menghasilkan cahaya biru dari area aktifnya dan memancarkan cahaya kuning dari substratnya. Teknik ini menghasilkan cahaya putih kekuning-kuningan yang serupa dengan cahaya yang dihasilkan lampu pijar.

Hasil penelitian lain yang berkaitan dengan pengembangan LED putih telah dilakukan oleh dua orang ilmuwan dari India, D. D. Sarma dan Angshuman Nag. (diinformasikan oleh ACS` The Journal of Physical Chemistry C, 9 September 2007, judul: White Light from Mn2+-Doped CdS Nanocrystals: A New Approach). Metode yang digunakan oleh kedua peneliti tersebut untuk menghasilkan cahaya putih dari LED adalah melalui pencampuran manggan (Mn) dengan bahan nanokristal semikonduktor kadmium sulfida (nanokristal CdS). Metode tersebut menghasilkan LED yang memancarkan cahaya putih yang stabil dan memiliki performa tinggi dibandingkan LED generasi sebelumnya.

D. D. Sarma dan Angshuman Nag menyatakan bahwa LED putih yang dikembangkannya itu merupakan LED putih yang menghasilkan cahaya sangat cemerlang, tahan lama, dan lebih banyak efisiensi energi dibandingkan sumber cahaya konvensional seperti lampu pijar dan lampu fluoresen, sehingga dapat menggantikan lampu konvensional di masa mendatang. Selain itu, LED putih tersebut menghasilkan cahaya putih bersih sehingga cocok digunakan untuk penerangan dalam rumah, kantor, dan bangunan-bangunan lain.

LED merupakan sumber cahaya yang cukup efisien. Rata-rata lampu LED putih yang dipasarkan menghasilkan efisasi cahaya sebesar 32 lumen per watt (lm/W), dan hasil pengembangan teknologi terbaru diharapkan sampai menghasilkan 80 lm/W. Umur operasi LED yang panjang telah membuat lampu LED putih sangat atraktif.

Bentuk fisik lampu LED putih yang digunakan sebagai lampu penerangan merupakan kumpulan (kluster) LED putih yang sudah disatukan dan dikemas sedemikian rupa sehingga membentuk sebuah sumber cahaya. Saat ini penyediaan lampu LED putih sebagai penerangan lebih banyak untuk di rumah-rumah dan harganya relatif masih mahal.***

6. Titik X dan titik Y pada skema dapat diisi dengan...A.Kabel jumperB.Potensiometer 100k ohmC.Sambungan seri resistor 330 ohm dan LEDD.Sambungan paralel resistor 330 ohm dan LED​


Jawaban:

B.potensiometer 100k ohm

Jawaban:

B.Potensiometer 100k ohm

Penjelasan:

Semogamembantufolowyamaafkalosalah

7. Nama lain lari jarak menengah adalah…. * a. short distance running b. half distance runningc. long distance runningd. middle distance running ​


Jawaban:

D. middle distance running

Penjelasan:

Semoga benar

Bismillah Terbaik

Jawaban:

D. middle distance running

penjelasan

lari jarak menengah

dalam Bahasa Inggris "middle distance running" artinya : "lari jarak menengah"

lari jarak menengah :

adalah olahraga lari yang dilakukan pada jarak 800 meter atau sekitar 1,5 mil hingga 3000 meter atau hampir 2 mil.

Penjelasan:

Semoga Membantu............

8. apa saja keunggulan LED daripada LCD dan harga mana yang lebih murah? led atau lcd


lebih unggul led dari perbedaan material fisik penyusunan'nya, kepanjangan'nya dan kontras
Dengan perbedaan keunggulan antara LCD dan LED tentunya dapat kita simpulkan bahwa antar kedua perangkat dengan teknologi tersebut juga memiliki harga jual yang berbeda. Keunggulan yang dimiliki LED membuat monitor maupun tv yang menggunakan teknologi ini juga mempunyai harga yang cenderung lebih mahal...

9.  Sebuah lampu LED supaya menyala diperlukan pengetesan, maka kaki led harus...


Harus tegak lurus dahulu agar tidak labil


10. apakah yang dimaksud base running dalam permainan kasti ?ada berapa macam teknik base running ?bagaimana tahapan cara melakukan base running ?kasti!!​


Jawaban:

1. Baserunning adalah istilah yang digunakan dalam permainan kasti saat pemain berlari menuju base satu ke base lainnya. Pelari dalam permainan kasti disebut juga dengan base runner. Para base runner ini bisa memberi tambahan skor pada regunya

2.-Berlari dengan kencang

-Sliding

-Latihan Bola Bernada

-Memperhatikan kondisi sekitar

3.sliding,

-Kaki kanan harus ditekuk saat akan meluncur. Sedangkan kaki kiri diluruskan ke depan.

-Jangan menggunakan tangan untuk menghentikan tubuh yang sedang meluncur. Lebih baik gunakan punggung dan kaki. Jika menghentikan tubuh dengan tangan, dikhawatirkan akan terluka bahkan cedera

Penjelasan:

#mfkloslh


11. Bandingkan Mana Yang Lebih hemat?- Led dengan bohlamLed dengan neonBohlam dengan neonDiantara bohlam, led Manakah yang hemat​


Jawaban:

led dengan bohlam

mohon maaf apabila salah

Jawaban:

yang C (bohlam dengan neon)

Penjelasan dengan langkah-langkah:

semoga membantu


12. Which sentence is correct? * O I have like running O I likes running O I am like running O I like running


Jawaban:

i like running

Penjelasan:

maaf kalau salah


13. perbedaan uphill running dan downhill running


uphill menaiki downhill menuruni

14. salah satu iklan dari televisi adalah running teks , running teks adalah​


Jawaban:

Running text adalah salah satu media publikasi digital yang terdiri atas Light Emitting Diode (LED) yang disusun rapat dengan pola yang teratur dan terdapat titik koordinat di tiap LED nya, sehingga dapat dibuat pola pemunculan cahaya yang membentuk tulisan maupun gambar tertentu.

Jawaban:

Running text merupakan salah satu media publikasi digital yang terdiri atas Light Emitting Diode (LED) yang disusun rapat dengan pola yang teratur dan terdapat titik koordinat di tiap LED nya, sehingga dapat dibuat pola pemunculan cahaya yang membentuk tulisan maupun gambar tertentu.


15. 2. Hey look! That boys ……. (run) in the yard! * a.is running b.are running c.was running d.am running


Jawaban:

b. are running

Penjelasan:

Karena subject nya boy(s) yang berarti lebih dari satu, maka verb nya adalah are .

Oleh karena itu, option a, c, dan d salah


16. The boy ........ for an hour before got tired.O has been runningоооhad been runningwas runningwould be running​


Jawaban:

was Running

I'm sorry if wrong

Jawaban:

the boy had been running for an hour before got tired

Penjelasan:

maaf kalau salah yaa


17. Pernyataan yang benar adalah… a.lampu pijar lebih terang daripada lampu ledb.lampu pijar cahayanya lebih redup walaupun watt nya sama dengan lampu ledc.lampu pijar lebih kecil daripada lampu ledd.lampu pijar lebih hemat daripada lampu led​


Jawaban:

d. lampu pijar lebih hemat dari pada lampu led

Penjelasan:

maaf kalo salah

semoga membantu

jadikan jawaban tercerdas ya


18. apa perbedaan uphill running dan downhill running


Uphill menaiki Tanjakan/gunung. downhill menuruni

19. sebuah lampu led supaya menyala diperlukan pengetesan, maka kaki led harus


Jawaban:

harus tegak lurus

Penjelasan:

semoga membantu


20. Apakah perbedaan uphill running dan downhill running


pelari atas (uphill running)
pelari bawah (downhill running)
itu menurut saya

Video Terkait


    Choose :
  • OR
  • To comment
Tidak ada komentar:
Write komentar